开元网页版-开元kaiyuan(中国)顺利通过新乡市企业职业技能等级认定机构备案
2022.05.10
分享
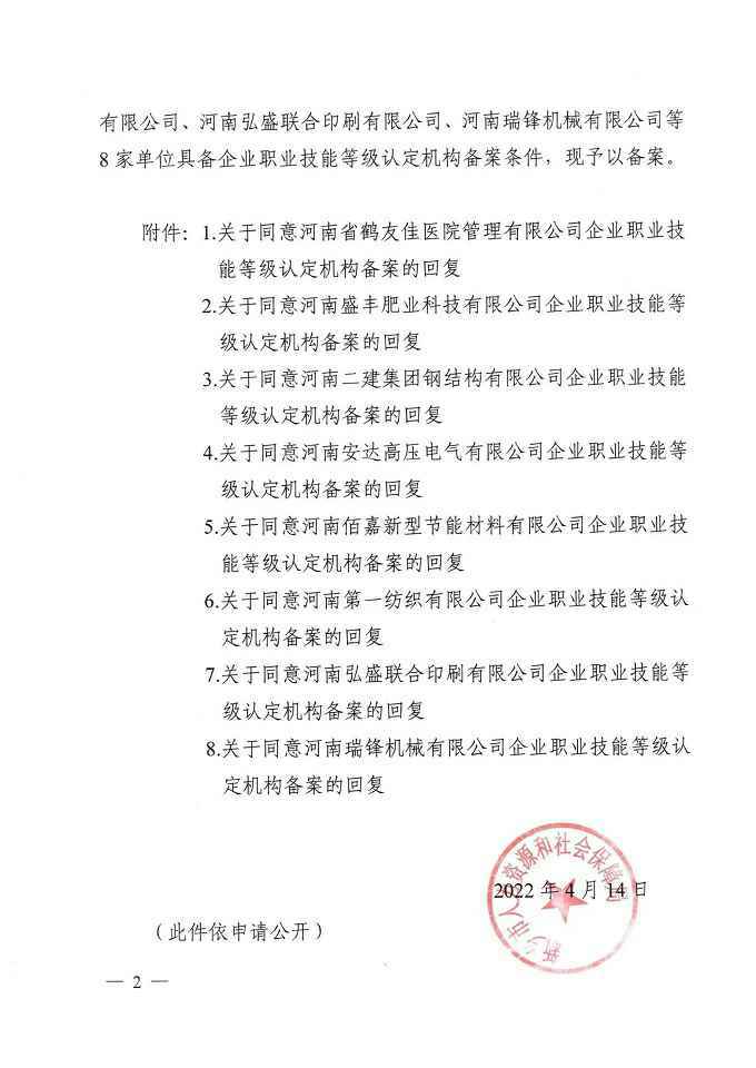
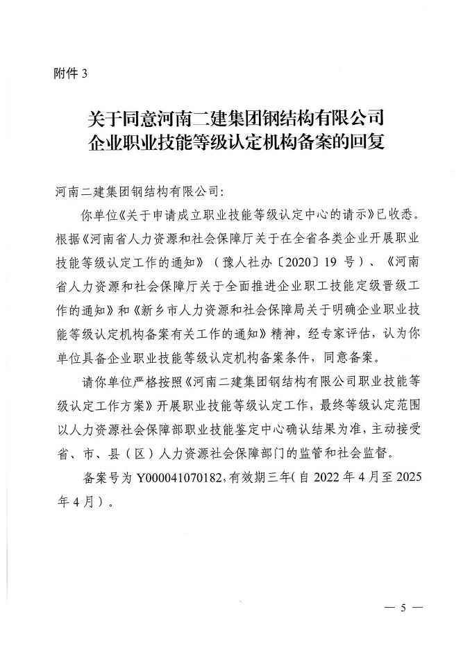
近日,新乡市人力资源和社会保障局下发了《关于公布2022年第七批企业职业技能等级认定机构备案情况的通知》,我公司顺利通过企业职业技能等级认定机构备案。
申报过程中,公司成立职业技能等级认定机构领导小组,制定并实施《职业技能等级认定机构工作实施方案》,建立了全过程的认定规范和全方位的考评队伍,顺利通过了7个职业、13个工种的职业技能等级认定申报。
多年来,我公司高度重视技术工人的技能培养,通过举办“工匠杯”技术能手比武大赛、参加新乡市技术工人比武大赛以及通过“师带徒”等方式,不断提升技术工人的职业技能水平,培育了一批高素质的职工队伍,在延津县产业集聚区拥有“技术工人培养摇篮”的美誉。
此次顺利通过企业职业技能等级认定机构备案,是行业和社会对二建钢结构公司生产能力和生产实力的充分认可。我公司将以此为契机,加强技术工人队伍建设和管理水平,为公司多元化产业发展做出更大贡献。



开元网页版-开元kaiyuan(中国)顺利通过新乡市企业职业技能等级认定机构备案